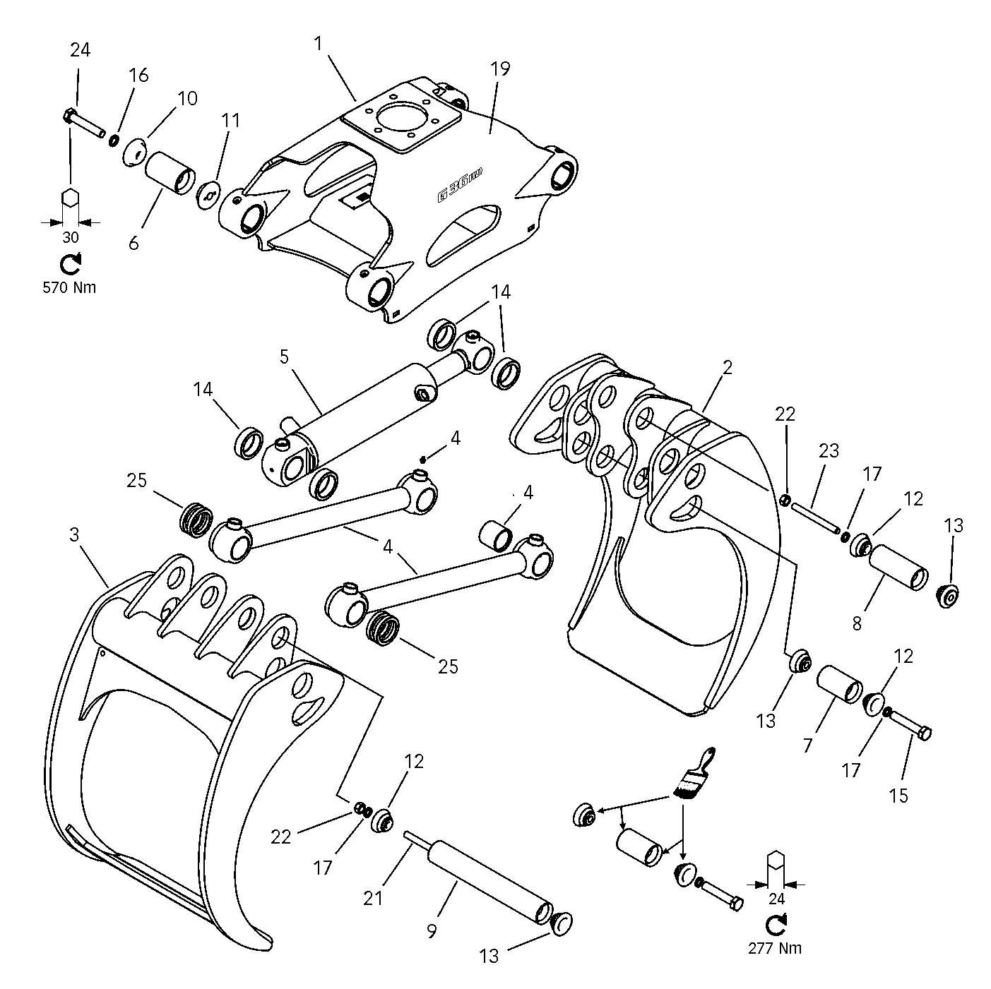
| Поз. | Артикул | Наименование | Кол. | |
|---|---|---|---|---|
| 4691973 | Захват в сборе G 36 HD Classic |
|||
| 4691973 | Захват в сборе G 36 HD Classic |
|||
| 1 | 5197756 | Монтаж | 1 | |
| 2 | 4691143 | Внутренний зуб захвата | 1 | |
| 3 | 4691149 | Наружный захват | 1 | |
| 4 | 4899861 | Штуцер для смазки 1/8-27ptf Straight L=15 (6) mm |
4 | |
| 4 | 9610052 | Втулка WB 802 6070 |
4 | |
| 4 | 4584538 | Затяжка | 2 | |
| 5 | 4691825 | Гидравлический цилиндр Ø 90/56 - 321 |
1 | |
| 6 | 4691155 | Поворотная цапфа | 4 | |
| 7 | 4691742 | Поворотная цапфа | 2 | |
| 8 | 4691156 | Поворотная цапфа | 1 | |
| 9 | 4691157 | Поворотная цапфа | 2 | |
| 10 | 4691158 | Кегля | 4 | |
| 11 | 4691159 | Кегля | 4 | |
| 12 | 4645675 | Кегля | 4 | |
| 13 | 4650219 | Кегля | 4 | |
| 14 | 4691160 | Прокладка L = 23 mm |
4 | |
| 15 | 9610196 | Винт M6S 16x120 10.9 |
2 | |
| 16 | 5007194 | Стопорная шайба Nordlock NL M20 |
4 | |
| 17 | 5006798 | Шайба Nordlock NL M16 |
4 | |
| 18 | 5204822 | Пластина "KOMATSU" |
1 | |
| 19 | 5204749 | Бирка: G36HD |
2 | |
| 21 | 4691170 | Винт | 1 | |
| 22 | 9610155 | Гайка M6M 16 |
2 | |
| 23 | 4650274 | Винт M16x170 10.9 |
1 | |
| 24 | 9610303 | Винт MC6S M20x115 10.9 |
4 | |
| 25 | 4651076 | Прокладка L= 16mm |
4 | |
| 26 | 5204790 | Бирка: "KOMATSU" |
2 |